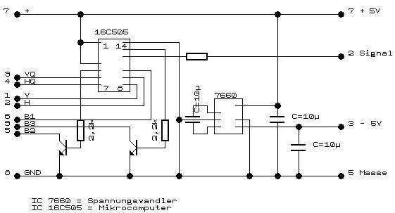
Toppolino

The toppolino is an apaptor which uses the Amiga mouse port for connecting PC mice, both serial and PS/2

Thanks to Dieter Groppe